即日起,中国驻阿根廷使馆对外国人赴华相关签证申请做出如下调整:
一、自北京时间2022年8月24日0时起,持有效APEC商务旅行卡人员、持有效学习类居留许可的外国留学生可入境中国。
二、现阶段仅允许接受学历教育的长期留学人员(X1字签证)来华,暂不受理接受非学历教育的各类短期留学人员(不X2字签证)申请。
三、拟赴华接受学历教育的新生,以及须返校学习、但学习居留已过期的学生,可凭中国高校出具的《外国留学人员来华签证申请表》(JW201/JW202表)、录取通知书(新生)或返校证明(老生)原件及复印件直接向使馆申请学习类签证(X1)。
四、在华外籍留学人员的家属可申请赴华随居或探亲。
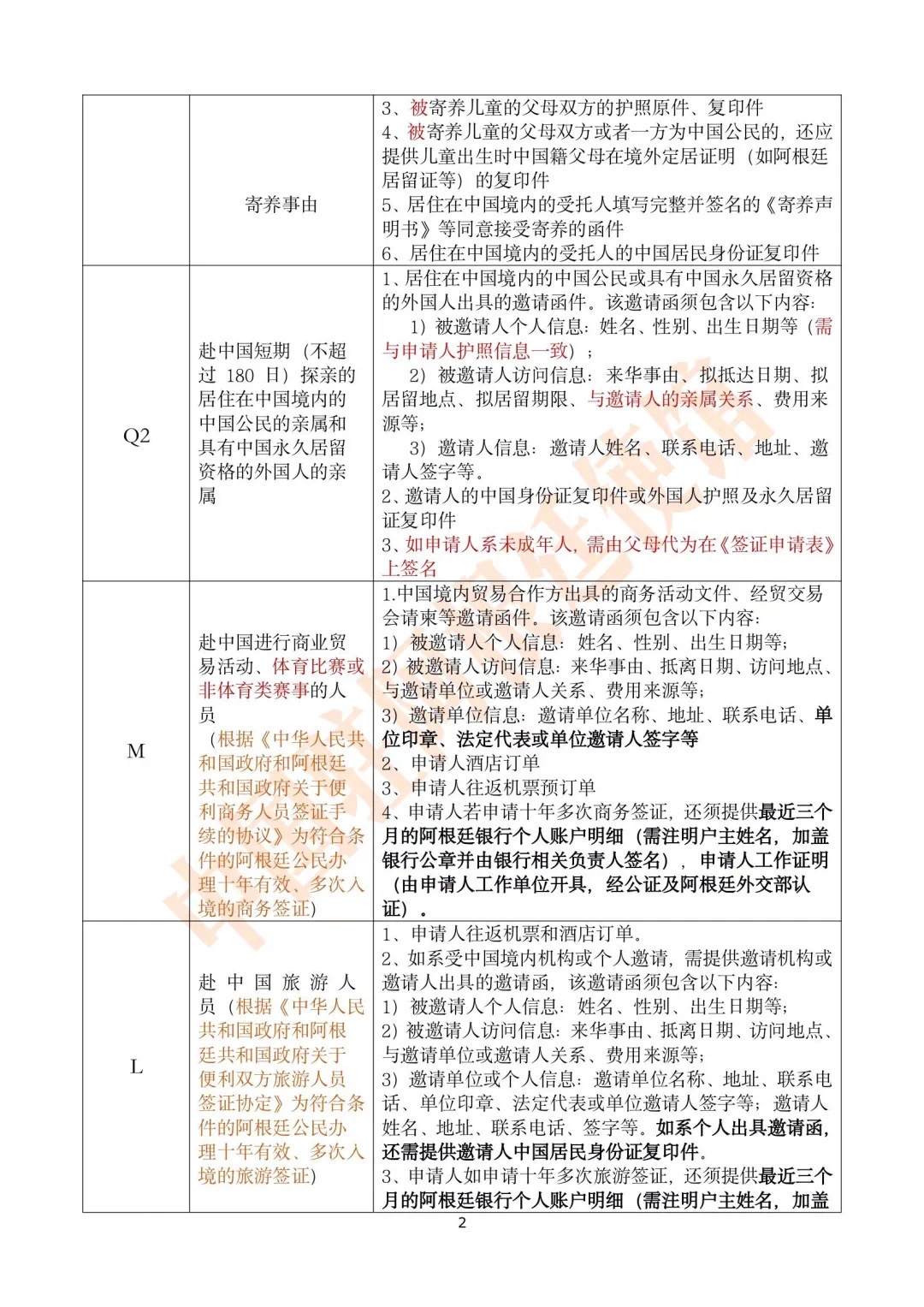
五、目前,驻阿根廷使馆可正常受理C字签证(乘务签证)、F字签证(访问签证)、M字签证(贸易签证)、Q字签证(探亲或家庭团聚签证)、R字签证(人才签证)、S字签证(私人事务签证)、X字签证(学习签证,目前仅限长期学习)、Z字签证(工作签证)。暂不受理L字签证(旅游签证)。
如需申请D字签证(定居签证)、G字签证(过境签证)、J字签证(记者签证),请通过邮箱提前与使馆沟通。
邮箱地址:
consultas.consulado@gmail.com
后附指南及表格,供申请时参考。






转载本网稿件,原则上需要书面授权,不得篡改稿件主题。本网随时有权要求第三方停止侵权行为。
本网所载内容或图片,若涉及侵权,请联系删除。

微信扫一扫

